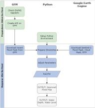
Recommended Practice: Flood Mapping with Sentinel-1 and Sentinel-2 Imagery and Digital Terrain Models